营口公积金提取配偶材料_合肥市住房公积金提取政策
2024年10月23日合肥市住房公积金管理委员会办公室印发《关于优化住房公积金政策的通知》,阶段性扩大了购房提取范围。个人于2026年12月31日(含)前在合肥市(含四县一市)购买自住住房(仅限新建商品房、二手存量房),其夫妻双方父母、子女无需产权也可提取住房公积金。....
了解详情
2024年10月23日合肥市住房公积金管理委员会办公室印发《关于优化住房公积金政策的通知》,阶段性扩大了购房提取范围。个人于2026年12月31日(含)前在合肥市(含四县一市)购买自住住房(仅限新建商品房、二手存量房),其夫妻双方父母、子女无需产权也可提取住房公积金。....
了解详情
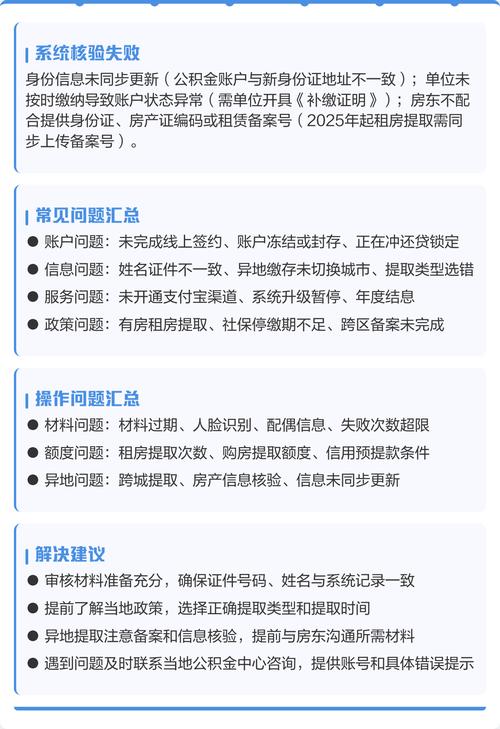
离职没封存、有贷款未结清、提取类型选错,系统直接判定异常拦截。租房超额、购房超总价、一年内重复提取,多提一块都不行。公积金信息与身份证、银行卡不一致,系统自动拉黑,人工都救不回。话术稳、操作准,公积金一次就到账!全场景提取材料清单(租房/购房/离职/大病全覆盖)无备案提取承诺书模板(不用跑社区)....
了解详情
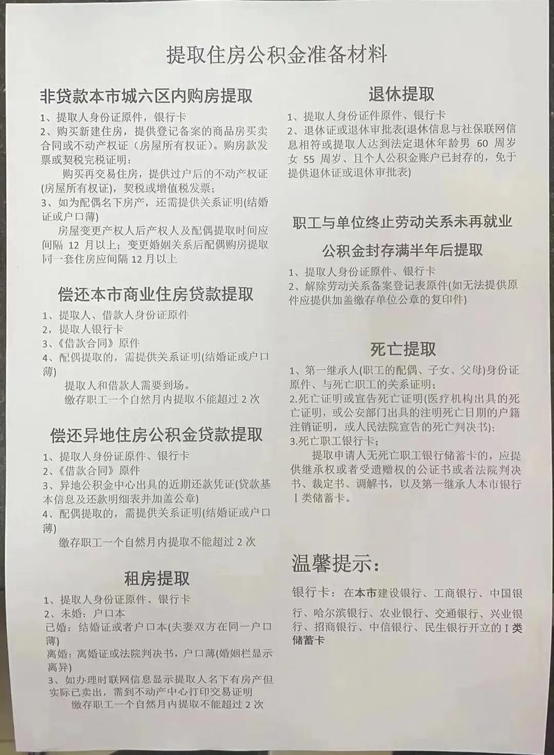
购买房屋或者涉及贷款的相关材料,这些内容可是实现能够去提取爸妈公积金的最为关键之处。选择提取原因(购房/还贷/装修等),上传材料照片。好多城市都有规定,要先把本人以及配偶的公积金给提取出来,当余额不足够的时候,才能够去提取爸爸妈妈的,顺序千万别弄错了,不然就白跑一趟了。....
了解详情
毕节市住房公积金管理中心表述得极为明晰,联名卡乃是与公积金账户相绑定的银行一类储蓄卡,当你对公积金进行提取操作时,款项会自动打入此卡中。....
了解详情
配偶偿还房贷能不能提取我的公积金?配偶的住房位于肇庆市行政区域内,且房贷处于正常还贷状态,即便你名下无房,也能凭相关材料申请提取个人公积金,职工及其配偶还可同时申请提取公积金账户余额用于偿还购房贷款本息。2、银行消费贷款,能提取公积金偿还吗?....
了解详情热线电话
18225968333
上班时间
周一到周五
公司电话
13065553707
